umumjp@jakarta.go.id
Beranda
Organisasi
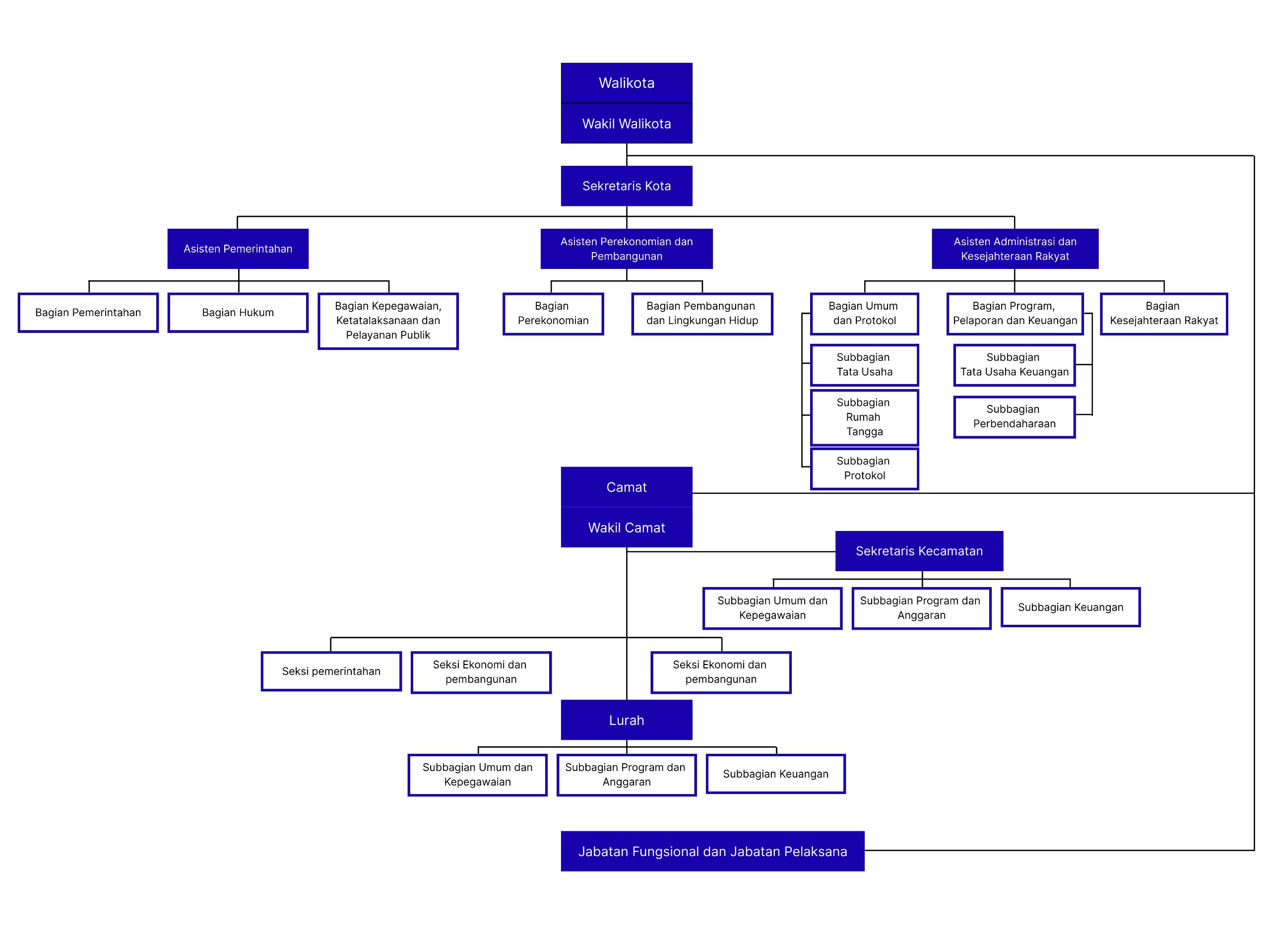
Struktur Organisasi
Profil
Tugas dan Fungsi
Prestasi
Kecamatan
Kelurahan
Berita & Informasi
Berita
Berita Foto
Berita Video
Kliping Berita
Prestasi
PPID
Data
Dashboard
Pusat Dalam Angka
Tentang Kami
Peta Wilayah
Sejarah
Kontak
Struktur Organisasi
Beranda
Struktur