Loading
Pemerintah Kota Administrasi
Jakarta Pusat
Selasa, 10 Maret 2026
Pemerintah Kota Administrasi
Jakarta Pusat
Beranda
Tentang Kami
Tentang Kami
Struktur Organisasi
Daftar Pejabat
Tugas dan Fungsi
Prestasi & Penghargaan
Daftar Kecamatan
Daftar Kelurahan
Sejarah
Berita & Informasi
Berita & Informasi
Berita
Berita Foto
Berita Video
Pemerintahan
Perekonomian dan Pembangunan
Kesejahteraan Rakyat
PPID
PPID
Profile
Maklumat
Susunan Tim
Struktur Organisasi
Visi dan Misi
Tugas dan Fungsi
Informasi Publik
Dokumen Informasi Publik
Informasi Berkala
Informasi Serta Merta
Informasi Setiap Saat
Dokumen Daftar Informasi
Dikecualikan
Standar Layanan
SOP PPID
Waktu dan Biaya
Alur Mekanisme Pelayanan
Informasi Publik
Alur Mekanisme Pengelolaan
Keberatan Informasi Publik
Posedur Penanganan Sengketa
Informasi
Prosedur Permohonan Penyelesaian
Sengketa Informasi
Laporan
Perjanjian Kinerja
Renstra
RKPD Kota Administrasi
Jakarta Pusat
LKIP Kota Administrasi
Jakarta Pusat
Laporan PPID
Permohonan
Permohonan Informasi Publik
Formulir Permohonan Keberatan
Informasi Publik
Event
Data
Dashboard Data
Pusat Dalam Angka
Kontak
:
Indonesia
Indonesia
English
Search
Indonesia
ID
EN
×
Beranda
Tentang Kami
Struktur Organisasi
Daftar Pejabat
Tugas dan Fungsi
Prestasi & Penghargaan
Daftar Kecamatan
Daftar Kelurahan
Sejarah
Berita & Informasi
Berita
Berita Foto
Berita Video
PPID
Profile
Maklumat
Susunan Tim
Struktur Organisasi
Visi dan Misi
Tugas dan Fungsi
Informasi Publik
Dokumen Informasi Publik
Informasi Berkala
Informasi Serta Merta
Informasi Setiap Saat
Dokumen Daftar Informasi Dikecualikan
Standar Layanan
SOP PPID
Waktu dan Biaya
Alur Mekanisme Pelayanan Informasi Publik
Alur Mekanisme Pengelolaan Keberatan Informasi Publik
Posedur Penanganan Sengketa Informasi
Prosedur Permohonan Penyelesaian Sengketa Informasi
Laporan
Perjanjian Kinerja
Renstra
RKPD Kota Administrasi Jakarta Pusat
LKIP Kota Administrasi Jakarta Pusat
Laporan PPID
Permohonan
Permohonan Informasi Publik
Formulir Permohonan Keberatan Informasi Publik
Event
Data
Dashboard Data
Pusat Dalam Angka
Kontak
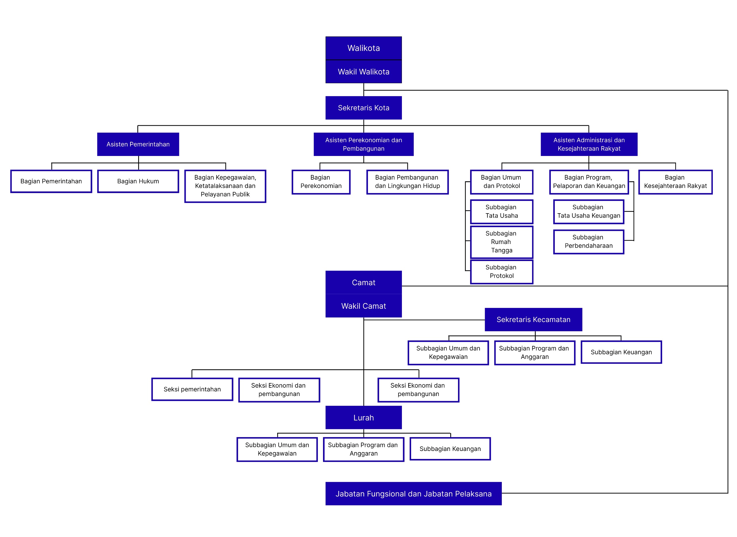
Struktur Organisasi
Chat Agent
×
Klik untuk bersihkan!